
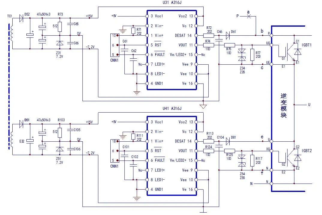
下图画出了阿尔法变频器维修时U相上下臂IGBT的驱动电路,每相下臂IGBT的驱动电路其实是共用D51、E32直流电源的。驱动供电也由稳压电路分为+15V和-7.2V两路电源,以形成对IGBT供电的+15V激励电压回路和-7.2V的截止电压回路。驱动IC(A316J)的左侧引脚为输入侧电路,右侧引脚为输出侧电路。无论是脉冲信号还是OC故障信号,都由内部光耦合器电路相隔离。由PC929相比,因内部已有对OC信号的隔离,可省去外接光耦合器,并且脉冲信号、OC信号和故障复位信号可经控制端子CNN1直接与CPU脉冲输出引脚相连。在有的变频器电路中,仅是下三臂IGBT驱动电路采用A316J,上三管采用TLP250等。

图-1 阿尔法变频器驱动电路
一、电路工作原理简述(以U上臂IGBT驱动电路为例):
U31 (A316J)的输入侧的供电为+5V,由CPU主板来的正向脉冲信号输入到3脚,经2脚到地形成输入信号通路;U31本身可能产生的OC信号由5脚经CNN1排线端子返回CPU,从CPU来的复位控制信号也由CNN1端子输入到U31的6脚。整个驱动电路中的六块驱动IC,其OC信号和复位信号端是并联的,即检测到任一臂IGBT有过流故障时,都将OC故障信号以或输入方式,输入到CPU;而从CPU来的故障复位信号,也同时加到六片A316的6脚,将整个驱动电路一同复位。
驱动脉冲从A316J的11脚输出,经R74、R75栅极电阻引入到模块内部IGBT的G极。R77为栅极旁路电阻,Z34、Z35为栅、射极正负偏压嵌位稳压管,保护IGBT的输入回路的安全。
A316J的14脚外电路与16脚引线并接于IGBT的C、E极,构成IGBT管压降检测电路,电路仅由R72、D61、C46三只元件构成,C48吸收瞬态干扰,避免误保护动作出现。在11脚输出高电平驱动电压期间,IGBT1的导通,使D61正偏导通,将b点电位嵌制于OV驱动供电电位上。U31的14脚输入一个“IGBT良好开通”的低电平信号,驱动脉冲被正常传输;因过流或IGBT低效或损坏时,b、c两点间电压异常升高,D61反偏截止失去低电平嵌位作用,14脚为高电平状态,U31内部IGBT保护电路起控,将脉冲信号传输通道锁定,同时令5脚输出一个低电平的OC信号,通知CPU。直到6脚输入一个CPU来的低电平复位信号后,U31的故障锁定状态才被解除。
二、变频器驱动电路检修步骤和方法:
根据驱动电路相关的故障特征,可以有的放矢地进行检查和修复了。
1、小功率变频器,逆变输出电路采用集成型(一体化)模块,引脚较多,而且直接焊接于电源/驱动板上。在对驱动电路上电进行电压检测前,必须先行切断逆变模块的供电,待驱动电路检修完毕后,再将逆变模块的供电恢复!用壁纸刀或钢锯条将上图a点切开一个2mm以上的缺口,印刷线路板多为双面的,应将线路板两面的铜箔条各切开一个口子。切完后,测量一下从P供电线到逆变模块的P供电引入端子,呈现较大电阻后,再行上电。切忌在只切断一面的铜箔而另一面铜箔仍旧相连的状态下上电,避免测量不慎或驱动电路存在故障而造成IGBT的损坏!
2、电路静态测量(操作控制在停机状态):
输入侧电路(A316J的4脚为OV电位点):
3、4脚之间有+5V的供电引入;1脚信号输入端为接近0V的低电平。5、6脚为接近+5V的高电平。说明A316J输入端静态工作点基本正常。
A、若测得1脚有1V(比如+5V)以上的高电平信号输入,检查CNN1端子10到CPU脉冲输出脚的脉冲信号传输通道,排除其故障;
B、若测得OC信号输出脚6脚,为1V以下低电平,加热焊点,用细钢针挑开A316J的6脚与线路板的连接,原测量点电压上升为+5V,说明6脚内部DMOS管子短路,更换A316J。测量点仍为低电平,检查A316J的6脚至CPU引脚的相关电路,直到6脚电压值恢复+5V的正常值为止;
C、若测得RST信号输入脚5脚为1V 以下低电平,加热焊点,用针挑开5脚与线路板的连接,原测量点电压上升为+5V,说明A316的5脚内部电路损坏,更换A316J;仍为低电平,检查CPU主板电路。
输出侧电路(以16脚为O电位点):
A、先检查+15V、-7.2V的驱动供电电源是否正常。若无负压,检查稳压电路并排除;测得输出电压偏低,A316有异常温升,脱开栅极电阻R74,供电电压正常,为模块内部IGBT的G、E结漏电损坏,更换模块;供电电压仍低,挑开A316的12/13脚,供电电压恢复为正常值,更换A316J;
B、测量UG、UE端子电压应为-7V左右。测得负压仅为3V以下,测得栅极电阻上有电压降,说明模块内部IGBT的G、E结漏电损坏,更换逆变模块;测得栅极电阻上电压降为OV,更换A316J;
C、检查R74、R75、Z34、Z35、R77等IGBT栅控回路元件,确保其正常。
3、电路的动态检测:
A、从三相供电电路中找到b、c、e、f点,并将b、c点和e、f点分别短接,以屏蔽驱动IC中IGBT保护电路OC故障报警功能,令CPU输出六路脉冲信号;
B、配合操作显示面板的启/停操作,可测出正常状态下的驱动电路的输入、输出电压值(数字表测得),见表:
在线启/停状态下对A316J输入/输出信号电压的测量值
|
输入信号电压 A316J的2、3脚之间 |
直流电压档/停止 |
直流电压档/启动 |
交流电压档/停止 |
交流电压档/启动 |
|
约0V |
0.4V 左右 |
0V |
约0.7V |
|
|
输出信号电压 UG、UE端子电压 |
||||
|
-7V |
约+4V |
0V |
约14V |
注:各机型所测驱动脉冲的输出信号电压应相差不大,但输入电压值因各种因素的不同,可能有较大差异,但以动、静态电压值的显著变化来判断故障所在就行了。显然,用交流电压档,测量数值变化更为显著。
a、检测A316J的1、2脚之间输入信号无变化,检查CPU至A316J的输入信号通路,并将故障排除;
b、若检测输入信号正常,检测UG、UE端子电压,正常时交流电压值约为14V左右;检测输出电压偏低,同时测量+15V供电电压低落,为电源带负载能力不足,排除电源故障;检查电源无故障,可能为A316J内部输出管低效,导通内阻变大,更换AJ316。
4、检查六路驱动脉冲电压幅度都正常了,先别忙着装机,在下一节专门讨论装机过程中必须注意的问题。
注意:对A316J的在线电压信号测量, 必须是是断开逆变模块550V供电的前提下进行。模块正常供电情况下,严禁测量驱动IC的各脚供电,易造成模块炸裂!
文章来源于网络 这里只做分享学习用 无任何商业用途
相关链接:中、大功率变频器驱动板维修步骤和方法
变频器电路维修常用TLP250和HCPL3120驱动IC详解!
上一页:变频器省电的四大误区