
接手一台英威腾变频器维修,检查功率模块已经炸裂损坏。拆掉损坏模块后,单独用DC500V为开关电源上电,面板先是显示ltE(意为“电流检测电路故障”)故障代码,随后显示OC3(意为“恒速运行过电流”)故障代码,由故障报警现象判断,属于变频器雷击故障维修,估计是雷击至电流检测电路损坏,上电后MCU检测到异常的过电流报警信号,而给出过流示警,拒绝接受起动信号,给驱动电路和其它电路故障的进一步检测带来不便。
那么这个ltE和OC3报警信号是由哪部分电路输出的呢?
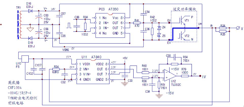
机器为小功率机型,未采用霍尔式电流互感器采样输出电流信号。在U、V、W输出回路中串接有mΩ级(一般为3~5mΩ)电流采样电阻,将电阻两端的电压降信号,作为采样电流信号,输入后级由线性光耦和差分放大器构成的电流检测前级电路,得到输出电流的检测信号。将V相电流检测电路的前级电路。测绘如图1所示。

图1 V相电流检测电路的前级电路
由MCU主板来的脉冲信号,由PC3(AT350光耦器件)驱动IC耳隔离的功率放大后,经GV、EV脉冲端子直接驱动逆变电路中的VT1(IGBT)。V相输出电流在采样电阻R24、R25上形成转化为电压降信号,输入由U11、U12组成的前级电流检测电路。

图2 线性光耦A7840引脚和电路原理框图
U11(A7840)为线性光耦器件(见图2),除具有电气隔离作用以外,输入电阻高至480kΩ,能对mV级输入电压信号进行线性放大,并转化为差分信号输出。本身的电压放大信号数为8倍。本例电路,U12差分放大器的电压放大倍数为5,因而电路总的电压放大倍数为5×8=40倍,工作中在IV电流信号检测点,可得到0~1V左右的检测信号输出。
电流检测电路的静态输出如图1标示,单电源+5V供电条件下,A7840的差分信号输出端6、7脚电压值均为2.5V,即输出差分信号为0,后级运放电路输出电压值亦为0;现在实测值6脚电压为3.87V,7脚电压为1.29V。A7840最大输入电压为320mV,其最大输出电压差值为2.5V左右。显然,此时A7840外于错误的“电流采样最大值输出”状态,测IV信号检测点电压值高达11V以上,此电流检测信号输入MCU引脚,致使其判断存在过流、模块短路故障,而报出OC3故障代码。
先假定电流检测电路的元件,如U10、U11、U12等全部是好的,在逆变功率模块拆除状态下,电路会否误报故障呢?用什么方法可以屏蔽掉此故障信号呢?
A7840为光耦器件,其输入、输出侧需要两路独立的供电电源。输入侧5V电源,是由V相驱动电路供电电源的V+、VGND取得的16V供电,再经5V稳压器U10处理所得。供电的负极,经逆变功率模块内部的触发信号地和V*输出线(见图1模块内部的粗连线)引入至U10的公共端。当逆变模块拆除后,相当于EV与V*的连接断开,即U10的公共端悬空,从而造成A7840输入侧的5V供电丢失!
A7840其“内部电路环境”所决定了,只有1、4脚的5V供电正常时,输出侧差分信号值才为0,表现为6、7脚电压值均为2.5V;当输入侧供电消失后,6、7脚电压不再相等,形成最大的差分输出,后续电路因而输出过流报警信号。
做了个试验:在A7840输入侧5V供电消失情况下,无论短接2、3输入脚,或干脆将1、2、3、4脚同时短接,都无法使输出侧差分电压值为0,这可能是内部特殊电路结构所决定的。因而屏蔽OC故障,要采用什么简易的方法呢?
方法是,恢复A7840的输入侧供电。即拆除功率模块后,将EV端子与V*输出端子用导线连接,即可消除电流检测电路的误报警。采用这个方法,还有一个附带的收获,即当恢复A7840的输入侧的正常供电后,测输出侧仍有差分信号电压输出,则可判断A7840已经损坏。
所接手的本例故障,即V相电流检测电路是好的,而另两路中的A7840和5V稳压器,均已损坏,即使恢复了正常供电,仍有错误的电流检测信号输出。更换5V稳压器和A7840后,采用恢复输入侧5V供电的故障屏蔽方法后,不再误报故障,电流检测电路的故障修复同时也告完成。最后代换功率模块后,变频器修复完成。

相关链接:(INVT)英威腾变频器常见故障