
一. 电源/驱动电路板电路
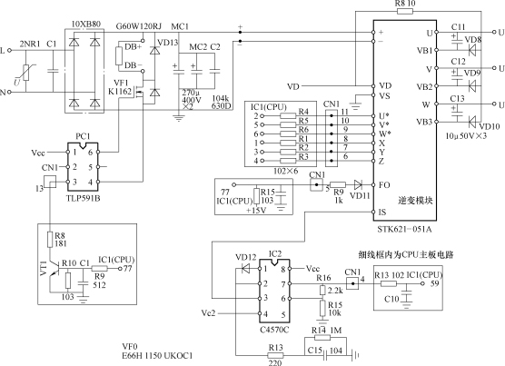
变频器的主电路( 见下图) 由输入整流模块 、输出逆变模块和储能电容搭成主框架。 小功率变频器还内置直流制动开关管和制动电阻器 ,受 CPU 信号控制 ,在因负载电动机反发电造成电能馈回直流回路 ,致使直流回路电压异常上升 ,危及逆变模块和储能电容的安全时 ,制动开关管导通 ,将制动电阻并入直流回路 。本电路中光耦合器 PC1 驱动制动开关管VF1的回路 ,不能形成激励电压的通路 ,制动电路形同虚设 。即使为成品机型 ,也可能有电路上的失误之处。维修中需注意!

图 INVERTER VFO 220V 0. 4kW 变频器主电路
逆变模块的型号为 STK621-051A ,为智能功率模块( IPM)。模块内含 IGBT 的驱动电路 、欠电压( 驱动电压跌落时电路动作) 和 IGBT 过电流 、短路保护电路 , 以及模块温度检 测电路 、故障信号输出电路 。FO 为故障信号输出端子 ,经 CN1 的 5 脚连接到 CPU 的 77 脚。 模块内部故障检测电路往往有自锁功能 ,在输出过电流 、短路或驱动电源欠电压 、模块过热 等故障发 生 时 , 也 对 IGBT 实 施 了 关 断 措 施 。模 块 输 出 的 IS 电 流 检 测 信 号 , 先 由 IC2 ( C4570C) 运算放大器处理后 ,经 CN1 的 4 脚送入 CPU 的 59 脚 , 以供运行电流显示及故障 报警之用 。因为采用了 IPM ,使得保护电路大为简化 , 电路结构相对简洁。
6 路逆变脉冲信号由 CPU 经 CN1 的 6 个端子输入到模块内部驱动电路 。U 、V 、W 输出端子上并接的 C11 、C12 、C13 3 只电容器 ,为驱动电路的自举电容 , 当其失容时 ,会因不能良好地驱动 IGBT 而频报 OC 、SC 故障。
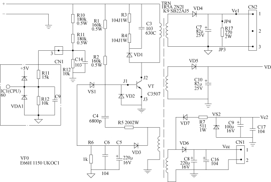
变频器开关电源电路( 见图 1- 3) 的供电取自直流回路的 + 、 - 端 ,为直流 280V 左右。 开关电源为单管自激振荡电路 ,R1 、R2 为起动电路 ,提供开关管 VT1 上电时的起振电压。 R5 、C4 等元件形成正反馈支路 ,控制 VT1 的截止和饱和导通 。VD3 、VS1 又构成一个稳压 支路 ,除加速 VT1 的截止外 ,利用 VS1 的电压击穿特性 ,可使振荡电路完成工作状态的转 换( VS1 的击穿电压点 , 即 VT1 由饱和导通到进入放大区与截止区的转折点), 以此来控制 电路达到稳压输出的目的 。二次绕组输出的工作电源还要经后级稳压电路处理后 ,才作为控 制电源 。控制端子的电源 Vc1 由 VD4 、C7 整流滤波得到 , 因采用 IPM 的原因 ,逆变电路不 再需要外部 4 路相互独立的驱动电源 ,这使得电源电路也大为简化 。Vc1 提供变频器控制端 子的操作电源 。VD5 、C10 整流滤波得到的 VD 电源 ,专供逆变模块内部的驱动电路的供电。 VD6 、VD7 整流电路提供控制电路所需的正 、负电源 。除控制端子的操作电源外 ,其他电源 都是共“ 地 ” 的 ,与直流回路的- 端同电位 。电路板上的各路供电 ,与“ 强电 ” 有通路 ,这一点必须注意!检修时应用隔离 220V 交流电源供电 ,避免电击!

图 1- 3 INVERTER VFO 220V 0. 4kW 变频器开关电源电路
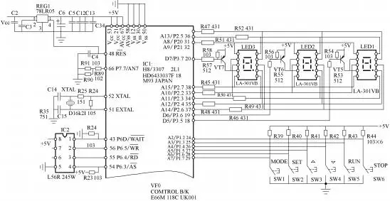
二 、CPU 主板电路
图 1-4 为 CPU 主板电路之一— CPU 的基本电路 ,也即满足 CPU 基本工作条件所需的电路构成 。 由 + 5V 供电电路 、复位电路 、晶振电路 、外接存储器电路 、操作显示面板的数 码显示电路和键盘电路组成。

图 1-4 INVERTER VFO 220V 0. 4kW 变频器 CPU 主板电路之一— CPU 的基本电路
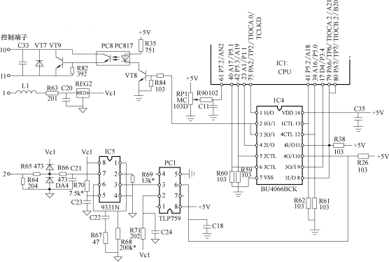
图 1-5 为 CPU 主板电路之二—数字/模拟信号控制端子电路 ,是处理变频器的控制端 子输入 、输出的数字与模拟信号的 。10 、11 控制端子输出变频器的状态( 运转或故障) 开 关量信号 。RP1 输入面板频率指令信号 。2 端子输入控制端子输入的模拟电压信号—频率 指令信号 。输入信号的切换由 IC4( BU4066BCK) 双向模拟开关来控制。

INVERTER VFO 220V 0. 4kW 变频器 CPU 主板电路之二—数字/模拟信号控制端子电路
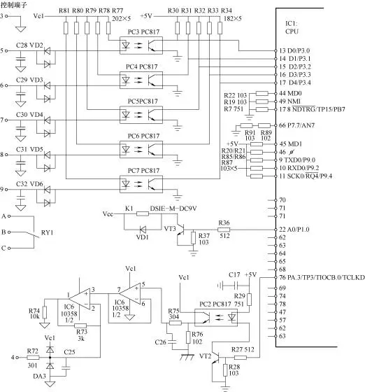
图 1-6 为 CPU 主板电路之三—数字控制端子电路 。电路处理的都是数字开关量信号。 用户用外接按钮 、开关等 ,通过数字控制端子 ,控制变频器的启停和故障复位等 。3 ~9 端 子为控制信号输入端子 ,控制信号经光耦合器输入到 CPU 引脚 。继电器 K1 输出变频器的工 作状态信号 ,是无源触点输出 。VT2 、PC2 、运算放大器 IC6 等电路 ,是将 CPU 76 脚输出的 PWM 脉冲信号 ,经光电隔离 、数/模转换 、低通滤波成模拟电压信号 ,供外接电压表来显示 运行频率的 。电路传输的实际也为开关量信号。

图 1-6 INVERTER VFO 220V 0. 4kW 变频器 CPU 主板电路之三—数字控制端子电路
文章来源于网络,版权归原作者,如有侵权请联系删除
相关链接:变频器通讯电路维修原理图解
上一页:这已是第一页了